UST-30LC/LCN
Outdoor LiDAR for environmental recognition(SLAM) and obstacle detection.
Area setting type or data output type can be switched by mode.
Multi-echo function is effective for outdoor use.
Overview
Features
->Mid-detection range 30m, Wide detection angle 270°, Fast response 25msec, High angular resolution 0.125°
->Area setting type and data output type can be switched
Top model in UST series / Smart-URG Pro
Compact and light weight.
It can be used for outdoor environment recognition or obstacle detection.
Very small and Wide range(30m)
Anti-ambient light (100,000lx)
Anti-dirtiness
Multi-echo function (Special for Outdoor)

You can receive multiple echoes such as rain or fog in one direction and select the distance data from each.
Filter function(LA mode):
If there is no continuous object in the same place (STEP) with the rain filter,it will be removed.
Interference prevention

to prevent multi interference between sensors.
Mode switching
Environmental recognizion and obstacle detection are possible only with this one.
Model
| Model No. | Part No. | Output |
| UST-30LC | UUST153 | PNP |
| UST-30LCN | UUST158 | NPN |
Specification
| Model | UST-30LC(PNP) / UST-30LCN(NPN) |
| Supply voltage | DC12V/DC24V (operation range 10 to 30V, ripple within 10%) |
| Supply current*1 | 150mA or less (when using DC 24V) (during start up 450mA is necessary.) |
| Light source | Laser semiconductor (905nm), Laser class 1(IEC60825-1:2014) |
| Detection range and object | 0.05m to 30m*2 (white Kent sheet) 0.05m to 12m*2 (diffuse reflectance 10%) |
| Max.detection distance: 60m | |
| Min.detection size: 90mm(10m), 180mm(20m), 260mm(30m) | |
| Accuracy | ±40mm*2 |
| Standard deviation | σ<20mm*2 |
| Scan angle | 270° |
| Scan speed*3 | 25msec (motor speed 2400rpm) |
| Angular resolution | 0.125° |
| Start up time | Within 10 sec (start up time differs if malfunction is detected during start up) |
| Outputs | Photo-coupler, open collector output Max DC 30V 50mA Output 1: Output 1 OFF during object detection Output 2: Output 2 OFF during object detection Output 3: Output 3 OFF during object detection Malfunction output: ON during normal operation, OFF during malfunction Synchronous output: Synchronization signal during Master/Slave operation Note: Output 1 to 3 are switched OFF during malfunction state |
| Inputs | Photo-coupler, common cathode, power supply is 4mA when input is ON Input 1 to 5: Area switching inputs |
| Output response time*4 | OFF : 66msec to 3241msec ON : 66msec to 3241msec |
| Interface | Ethernet 100BASE-TX |
| LED display | LX mode Power supply LED display(blue): Blinks during start up and malfunction state LA mode Blue LED:ON during normal operation, blink during the start up, configuration and malfunction state Orange LED 1: Output 1 ON during object detection Orange LED 2: Output 2 ON during object detection Orange LED 3: Output 3 ON during object detection |
| Synchronization function*5 | Synchronization Master/Slave operation mode (can set by using Area Designer) Synchronization slave mode (0°) Synchronization slave mode (90°) Synchronization slave mode (180°) Synchronization slave mode (270°) |
| Surrounding intensity | Less than 100,000lx*6 Note : Avoid direct sunlight or other illumination sources as it may cause sensor malfunction |
| Ambient temperature humidity | -30℃ to +50℃, below 85%RH (without dew, frost) |
| Storage temperature humidity | -30℃ to +70℃, below 85%RH (without dew, frost) |
| Vibration resistance | 10 to 55Hz double amplitude of 1.5mm for 2hrs in each X, Y, and Z direction 55 to 200Hz 98m / s2 sweep of 2min for 1hr in each X,Y and Z direction |
| Shock resistance | 196m/s2 (20G) X,Y and Z direction each 10 times |
| Insulation resistance | 10MΩ,DC 500V |
| Protective structure | IP677* |
| EMC standards | (EMI) EN61326-1:2013 EN55011:2009 + A1:2010 (EMS) EN61326-1:2013 EN61000-4-2:2009 EN61000-4-3:2006 + A1:2008 + A2:2010 EN61000-4-4:2012 EN61000-4-6:2014 EN61000-4-8:2010 |
| Weight | 130g(excluding cable) |
| Material | Front case: Polycarbonate, Rear case: Aluminum |
| Dimensions (W×D×H) | 50×50×70mm(sensor only) |
*2 Under the factory standard testing conditions using white kent sheet. In the low temperature environment of -11℃ or below, the detection distance will be as below.
White kent sheet: 0.05m to 25m, diffuse reflectance 10%: 0.05m to 8m
*3 In the case of using other command than MD,MS and ME. There is possibility of delay in response speed, due to surrounding environment.
*4 Initial setting is 66msec. ON/OFF delay function switching is possible by Area Designer. Response time can be further delayed by a maximum of 1 scan during the area switching.
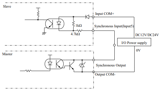
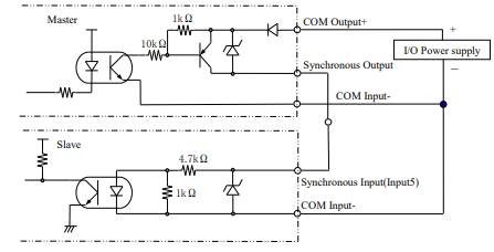
*5 Initial setting is synchronization master. When using synchronization operation, refer to section 9 for details about synchronization wiring. Synchronization slave setting is possible using Area Designer.
*6 Detection cannot be guaranteed when there is direct sunlight or other strong disturbance light. Please be careful not to let the sun go in.
*7 The protective structure of Ethernet and Power connector is not IP67.
External dimension
External Dimension

I/O Circuit
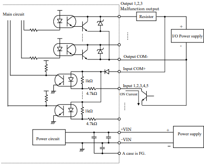
UST-30LC (PNP type) Input/Output ircuit
Keep the input wires open or connect to output COM Input- if not in use.
Keep the output wires open or connect to output COM Output+ if not in use.
UST-30LC (PNP type) The example of Synchronous wiring
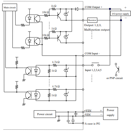
UST-30LCN (NPN type) Input/Output circuit
Keep the input wires open or connect to output COM Input- if not in use.
Keep the output wires open or connect to output COM Output+ if not in use.
UST-30LCN(NPN type) The example of Synchronous wiring
Power source, I/O cable
Cable length: 1000mm
Core wire 28AWG, core wire coating outer diameter approx. 0.58 mm, cable finished outer diameter approx.φ5.2 mm
The input and output directions are based on this product.
| Number | Color | Signal |
| 1 | Orange(Red short point 1) | +VIN(DC12V/DC24V) |
| 2 | Orange(Black short point 1) | -VIN |
| 3 | Gray(Red short point 1) | Output 1 |
| 4 | Gray(Black short point 1) | Output 2 |
| 5 | White(Red short point 1) | Output 3 |
| 6 | White(Black short point 1) | Malfunction output |
| 7 | Yellow(Red short point 1) | Synchronous output |
| 8 | Yellow(Black short point1) | COM Input - |
| 9 | Pink(Red short point 1) | COM Output + |
| 10 | Pink(Black short point 1) | Input 1 |
| 11 | Orange(Red short point 2) | Input 2 |
| 12 | Orange(Black short point2) | Input 3 |
| 13 | Gray(Red short point 2) | Input 4 |
| 14 | Gray(Black short point 2) | Input 5 / Synchronous input |
| 15 | NC | NC |
| 16 | NC | NC |
| 17 | NC | NC |
| 18 | NC | NC |
| 19 | NC | NC |
| 20 | NC | NC |
| 21 | NC | NC |
| 22 | NC | NC |
| 23 | NC | NC |
| 24 | NC | NC |
Ethernet cable Cable length: 300mm
| Color | Signal |
| White(Orange) | TX+ |
| Orange | TX- |
| White(Green) | RX+ |
| Green | RX- |
Downloads
Before Download
If you have not registered as a member, please register as a member by clicking the "Registration".
If you are already a member, please agree to the following terms and click the "Agree".
License for Downloading Materials
When downloading the product specifications, drawings and various types of materials and software related to the Hokuyo's product line, please read the terms of use in advance and then utilize the same with your understanding and consent. In case of dissent, please understand that you cannot register to and be recognized in the download page. (And the Terms of Use may be revised without prior notice.)
Terms of Use
- Intellectual Property Rights
-
- Copyrights and the other rights to contents such as sentences, data and software published on this Website (hereinafter referred to as "Contents") are held by Hokuyo or its suppliers.
- The secondary application (copy, diversion, defacement, analysis, transmission, assignment, rental, licensing, and usage for the purpose of business activities or commercial gain) of the Contents on this Website posted by Hokuyo is strictly prohibited without our prior approval. Specific terms of use described for each download site or Contents shall apply in preference to the Terms of Use.
- Provision of the Contents on this Website by Hokuyo means neither a transfer of the patent rights, design rights, and/or the other intellectual property rights to inventions and designs in the Contents, nor a grant of any rights based on the intellectual property rights.
- Disclaimer
-
Hokuyo pays full attention to the information that appears on this Website, but does not take responsibility for the following items:
- The information that appears on this Website is always the latest version, and is updated or corrected timely and properly;
- The information that appears on this Website is accurate, useful and safe;
- Customer's damage incurred by the use of this Website, including changes or deletions of the information, discontinuation or suspension of the publication; and
- Any and all damage incurred by using this Website.
Download List
| Category | File name | File size | Date modified | Download |
|---|---|---|---|---|
|
|
Catalog_UST-30LC
|
---
|
2025-07-04
|
|
|
|
Catalog_UST-30LCN
|
---
|
2025-07-04
|
|
|
|
Specifications_UST-30LC
|
---
|
2025-10-01
|
|
|
|
Specifications_UST-30LCN
|
---
|
2025-10-01
|
|
|
|
Users Manual_UST-30LC
|
---
|
2025-12-10
|
|
|
|
Users Manual_UST-30LCN
|
---
|
2025-12-10
|
|
|
|
Communication Protocol Specification_UST-LX_LC
|
---
|
2026-02-25
|
|
|
|
IP_Discovery_2.3.0(rev.96) IP address changing tool
|
---
|
2025-09-11
|
|
|
|
AreaDesigner_3.4.0(R.3332_C.460)
|
---
|
2026-02-27
|
|
|
|
UST-30LC/N (UUST1**) series Firmware ver.1.0.1 Firmware for UUST1**
This firmware is intended for UUST1** models only. It cannot be used to update from UUST2** models. Please update from version 1.00. You can confirm whether your sensor is a UUST1** model by checking the product label on the sensor body. To run SmartUpdaterCompact, all files in the folder are required. Launching the .exe file will start SmartUpdater (SmartUpdaterCompact) with the firmware embedded. |
---
|
2025-07-01
|
|
|
|
UST-30LC/N (UUST2**) series_Firmware ver.4.1.0A Latest Firmware for UUST2**
This firmware is intended for UUST2** models only. It cannot be used to update from UUST1** models. Please update from version 4.0.□A. You can verify whether your sensor is a UUST2** model by checking the product label on the sensor body. To run SmartUpdaterCompact, all files in the folder are required. Launching the .exe file will start SmartUpdater (SmartUpdaterCompact) with the firmware embedded. |
---
|
2026-02-25
|
|
|
|
2D CAD_UST-30LC
|
---
|
2022-05-27
|
|
|
|
3D CAD_UST-30LC
|
---
|
2022-05-27
|
|
|
|
Instruction Manual_Area Designer(Configuration software)
|
---
|
2025-10-01
|
Programming
Relation Products
- Scanning Rangefinder
- Photoelectric Switch
- Sensor for Iron & Steel Industry
- Optical Data Transmission Device




